| |
|
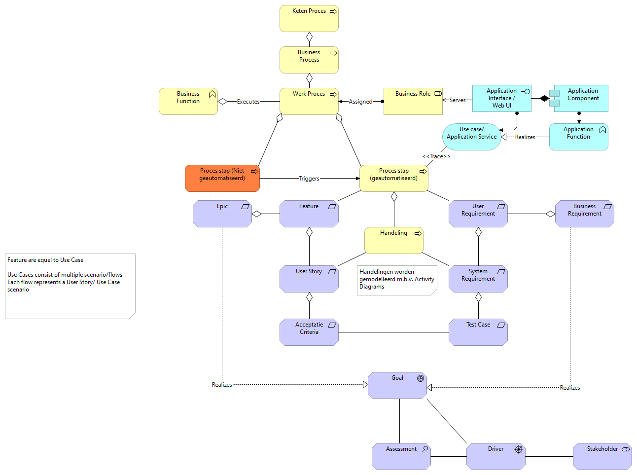
Keten Proces |
Business Process |
| |
|
Business Process |
Werk Proces |
| |
|
Werk Proces |
Proces stap (geautomatiseerd) |
| |
|
Werk Proces |
Proces stap (Niet geautomatiseerd) |
| |
|
Proces stap (geautomatiseerd) |
Handeling |
| |
|
Proces stap (geautomatiseerd) |
User Requirement |
| |
|
User Requirement |
System Requirement |
| |
|
User Story |
Handeling |
| |
|
User Story |
Acceptatie Criteria |
| <<Trace>> |
|
Use case/ Application Service |
Proces stap (geautomatiseerd) |
| |
|
System Requirement |
Handeling |
| |
|
System Requirement |
Test Case |
| |
|
Feature |
User Story |
| |
|
Feature |
Proces stap (geautomatiseerd) |
| Executes |
|
Business Function |
Werk Proces |
| Assigned |
|
Business Role |
Werk Proces |
| |
|
Application Component |
Application Interface / Web UI |
| |
|
Application Component |
Application Function |
| Serves |
|
Application Interface / Web UI |
Business Role |
| |
|
Application Interface / Web UI |
Use case/ Application Service |
| Realizes |
|
Application Function |
Use case/ Application Service |
| Triggers |
|
Proces stap (Niet geautomatiseerd) |
Proces stap (geautomatiseerd) |
| |
|
Acceptatie Criteria |
Test Case |
| |
|
Epic |
Feature |
| Realizes |
|
Epic |
Goal |
| |
|
Driver |
Assessment |
| |
|
Driver |
Goal |
| |
|
Business Requirement |
User Requirement |
| Realizes |
|
Business Requirement |
Goal |
| |
|
Stakeholder |
Driver |
| |
|
Assessment |
Goal |